NHL ARMS Overnight Support
Methods of Raising an Issue
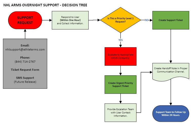
- ARMS Platform (Open a Help Desk Ticket) – User creates form and is emailed to nhlsupport@athleterms.com. Ticket will be automatically created in Freshdesk
- Email Support (nhlsupport@athleterms.com) – Contents of email will populate a ticket request in Freshdesk.
- Phone support (844-714-2767) – Dedicated support line with ARMS agents available 24 hours a day.
- SMS Support (pending, future release)
Hours of Operation:
- Daytime Support
- Between the hours of 9:00 AM EST and 5:00 PM EST, one of either Trevor Len or Graham Rynbend will be available to answer calls and respond to support emails submitted to our support team.
- Evenings/Weekend Support
- Between the hours 5:00 PM EST and 10:00 PM EST during the week and between 9:00 AM and 10:00 PM EST on the weekends, one of either Tim Macre, Rodney Sassi, or Panayioti Alevetsovitis will be available to answer calls and respond to support emails submitted to our support team.
- After Hours Support
- Between the hours of 10:00 PM EST and 9:00 AM EST, one of either Dan Nunes, Sam Summers, Aish Dhawan or Suhaas Binil will be available to answer calls and respond to support emails submitted to our support team. Overnight support will prioritize tickets based on the current SLA in place. Priority Level 1 requests will be handled by overnight support. All other requests will be handled by the Daytime and Evenings/Weekend support team.
Service Level Agreements
- Priority Level 1
- Issues include system-wide service disruptions or major loss of function with no objectively reasonable operational workaround by the NHL without the assistance of ARMS.
- Response Times
- Initial response = 1 hour
- Resolution/workaround = 4 hours
- Priority Level 2
- Issues include major loss of function with an operational workaround by the NHL without the assistance of ARMS or a minor loss of function with no objectively reasonable operational workaround by the NHL without the assistance of ARMS.
- Response Times
- Initial response = 2 hours
- Resolution/workaround = 3 days
- Priority Level 3
- Issues include minor loss of function with no material impact on AHMS services.
- Response Times
- Initial response = 3 days
- Resolution/workaround = 20 days

ESCALATION PROTOCOL
If throughout your conversation with the user, you determine this is a Level 1 Priority issue, you are required to complete two tasks:
- Escalate via phone call to Reg Grant (917-842-9427) or Gaetan Lefebvre (514-941-1140) to inform them of the issue.
- Summarize the conversation you had with the user and create a ticket by emailing the summary to nhlsupport@athleterms.com.
FRESHDESK/FRESHCALLER ONBOARDING
Each support team member will have access to Freshdesk and Freshcaller using their work email addresses to login.
LOGIN INFORMATION
Freshdesk Platform URL – arms.freshdesk.com
Freshcaller URL – arms-support.myfreshworks.com
SETTING AVAILABILITY
For the time being, whenever you are covering, you will need to set your Freshcaller status to “Available”.
- In the Freshcaller app, this is done by clicking on your user profile in the top left corner. Switching your status to online will enable calls to come through to your phone.
- In the Freshdesk web platform, you set your status by clicking on the phone in the bottom left hand corner. This brings up a small pop-up window and your status is set using the dropdown in the top right corner.
- These two availabilities are not mutually exclusive. You can set them independent of each other.
ANSWERING CALLS
- If using the Freshcaller app, the call will ring to your phone once the initial greeting has played. Answer as a regular phone call.
- If using the Freshdesk web platform, the call will ring to your computer and you can answer it using your microphone or headset.
RECORDED MESSAGES
For your information, here’s is what’s played to callers:
Initial Greeting – “You have reached NHL ARMS Support. Please wait while we find an available support team member to assist you. Please note that your call may be recorded for quality assurance and training purposes.”
Wait Queue – “All of our support team members are currently busy helping other customers. Please stay on the lien and we will answer your call as soon as possible. If you would like to leave a message and have one of our team call you back, please press star.”
Voicemail – “We do not have a support team member available to take your call at this time. Please leave a message after the tone. All members of our team will be notified and we will get back to you as soon as possible.
SUPPORT PROVIDED
The intent of our overnight support is provide base level support as well as ensure we can escalate any priority issues to the correct people.
What does this mean for you as overnight support agents?
Upon answering the call:
- Introduce yourself and ask how you can help.
- After the user describes their issue, confirm the following:
- Does the landing page of the platform being used load in the browser?
- If the answer is NO, please ensure the correct URL is being used. The most current list of URLs can be found here (refer to the Production section of the list): https://edge10.atlassian.net/wiki/spaces/DEV/pages/3638263822/Micrologic+Server+List
- If the correct URL is being used and the page isn’t loading correctly, complete the “Common Issues Troubleshooting” below.
- If the issue remains, attempt to log in yourself. If you are unable to log in as well, this is a Priority 1 issue and needs to be escalated as per the Escalation Protocol above.
- If the answer is NO, please ensure the correct URL is being used. The most current list of URLs can be found here (refer to the Production section of the list): https://edge10.atlassian.net/wiki/spaces/DEV/pages/3638263822/Micrologic+Server+List
- Are they able to authenticate with PingId?
- If the answer is NO, check to make sure they have an active PingID profile using the PingID admin portal.
- If they have an active PingID and are unable to authenticate, ensure they are using the right credentials/username to authenticate as listed on their PingID profile.
- If their credentials are correct, and are still unable to authenticate, attempt to reset their PingID password. You will need to provide them a temporary password (ie. ARMS1234) and have them log in again using the temporary password. They will be prompted to create a new password. Requirements include 1 capital letter, 1 number, no special characters and at least 8 digits long.
- If they receive a notification that the password change was successful, they should be able to authenticate with PingID.
- If they receive an error or a blank screen, the password was not accepted and they need to try again.
- Are they able to log in successfully?
- If the correct URL is being used and loading correctly and you can confirm PingID authentication is working but they are still unable to login complete the “COMMON TROUBLESHOOTING ISSUES” process below.
- If still unable to log in, collect the information below and submit an email to support@atheleterms.com. This will create a ticket in the system for us to follow up with.
- Does the landing page of the platform being used load in the browser?
- If the answer to all of the above three questions is YES, this is NOTa Priority Level 1 issue.
- In this instance, collect the following information from them and let them know that you will start an investigation into the issue and someone will follow up with them.
- Name
- Phone Number
- League and Team
- Browser Being Used
- Error Log # (if they received one)
- Brief description of the issue.
- Email the above information to support@athleterms.com and it will create a ticket in Freshdesk for the Daytime staff to review in the morning.
- In this instance, collect the following information from them and let them know that you will start an investigation into the issue and someone will follow up with them.
COMMON TROUBLESHOOTING ISSUES
Clearing the Internet Cache:
Google Chrome – Ctl+Shft+Del will bring up the “Clear browsing data” settings page. Ensure the “Cookies and Cached images and files” boxes are checked and click on “Clear data”.
Microsoft Edge – Ctl+Shft+Del will bring up the “Clear browsing data” settings page. Ensure the “Cookies and Cached images and files” boxes are checked and click on “Clear data”.
Safari – Complete these steps:
- Select Safari -> Preferences....
- Click the Privacy tab and select Manage Website Data....
- To remove all website data from Safari, click Remove All.
Firefox – Complete these steps:
- Click the menu button Button and select Settings.
- Select the Privacy & Security panel.
- In the Cookies and Site Data section, click Clear Data….
- Remove the check mark in front of Cookies and Site Data.
- With Cached Web Content check marked, click the Clear button.
- Close the Settings page. Any changes you've made will automatically be saved.
Load Page in Incognito Mode:
Google Chrome – Ctl+Shft+N
Microsoft Edge – Open the Edge Menu in the upper-right-hand corner of the browser window. Select New InPrivate window.
Safari – Cmd+Shft+N
Firefox – Shft+Ctl+P
Was this article helpful?
That’s Great!
Thank you for your feedback
Sorry! We couldn't be helpful
Thank you for your feedback
Feedback sent
We appreciate your effort and will try to fix the article